Genome-wide mapping of the binding sites of myocyte enhancer factor 2A in chicken primary myoblasts

Abstract

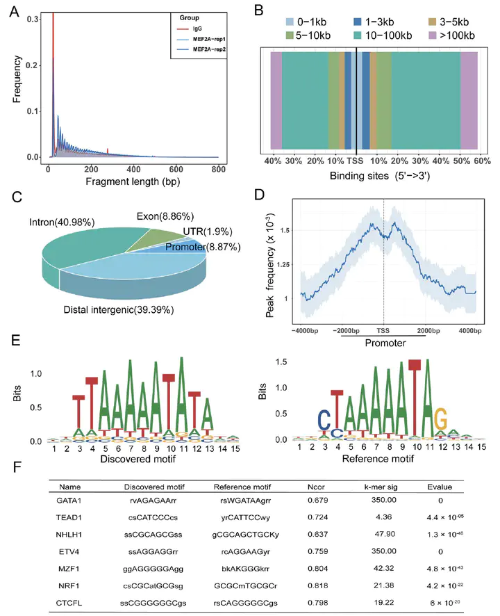
Myocyte enhancer factor 2A (MEF2A) is a key transcription factor that regulates myogenesis. However, the genome-wide binding sites of MEF2A in chickens remain unclear. This study aimed to map the genome-wide binding sites of MEF2A in chicken primary myoblasts using CUT&Tag sequencing. In total, 2,865 peaks were identified in the MEF2A group compared with the IgG control group, and these peaks were mainly located in introns and intergenic regions. In total, 1,768 target genes were identified, including MYH1E, MYL2, MYOM1, TNNC2, and ACTN2. Gene Ontology (GO) and Kyoto Encyclopedia of Genes and Genomes (KEGG) pathway analyses revealed that these target genes were primarily involved in muscle contraction, muscle cell development, and the cGMP-PKG signaling pathway. A protein-protein interaction (PPI) network was constructed, and hub genes such as ACTA1, MYH1F, MYL2, and MYOM1 were identified. Furthermore, we found that MEF2A could bind to the promoter of MYL2 and activate its transcription. The results of this study contribute to a better understanding of the molecular mechanisms by which MEF2A regulates myogenesis in chickens and provide new insights for poultry breeding.

Publication
Poultry Science